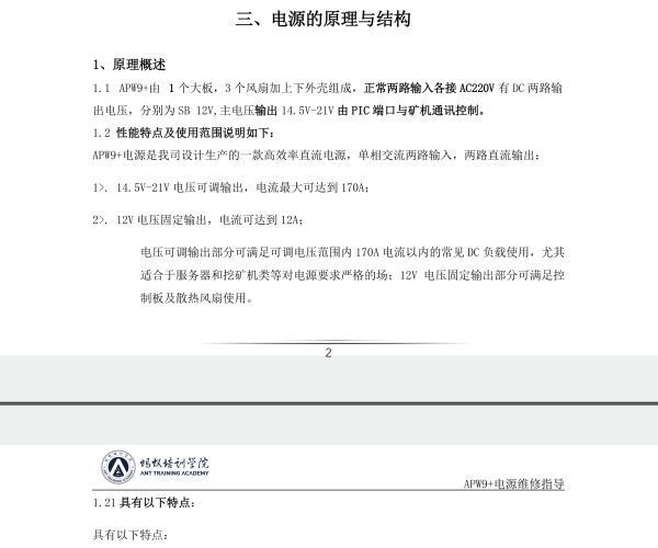
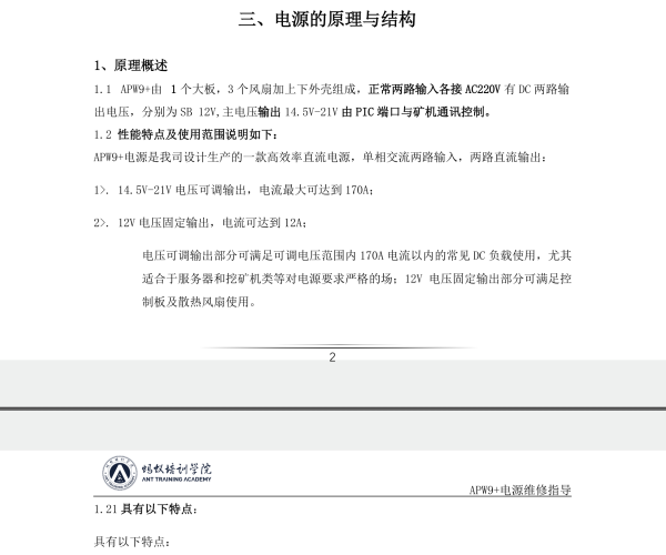
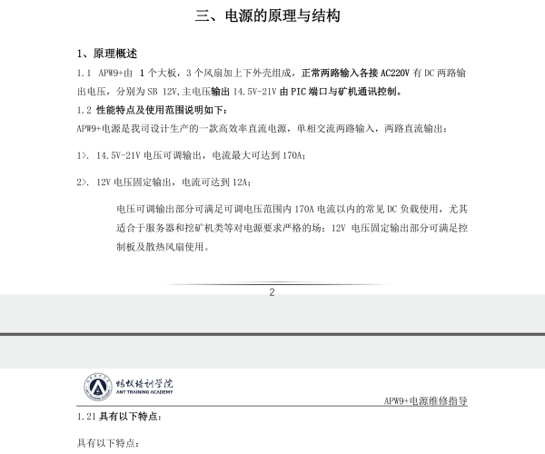
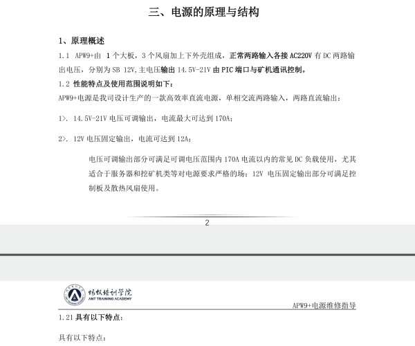
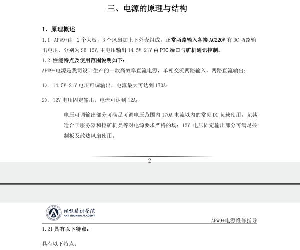
[维修资料] APW9+电源维修指导

[复制链接]
查看15408 | 回复5 | 2020-5-9 19:32:39 | 显示全部楼层 |阅读模式
APW9+电源维修指导
QQ20241022-140306.png

APW9 电源维修指导.pdf

2.67 MB, 下载次数: 68

售价: 500 下载分  [记录]

回复

使用道具 举报

224712869 | 2020-5-12 16:24:59 | 显示全部楼层
回复

使用道具 举报

狮子 | 2020-11-22 16:14:43 | 显示全部楼层
xiaoljz 发表于 2020-11-22 11:20
这个和3月3号发apw9的是同一个文件吗。

不是的 3-3日是蚂蚁APW9电源的维修指导
APW9用在T17、S17、S17PRO矿机
APW9+用在17+、17E矿机
回复

使用道具 举报

您需要登录后才可以回帖 登录 | 注册账户

本版积分规则