蚂蚁S9K PCB工程文件

[复制链接]
查看30589 | 回复1 | 2020-3-2 11:09:50 | 显示全部楼层 |阅读模式
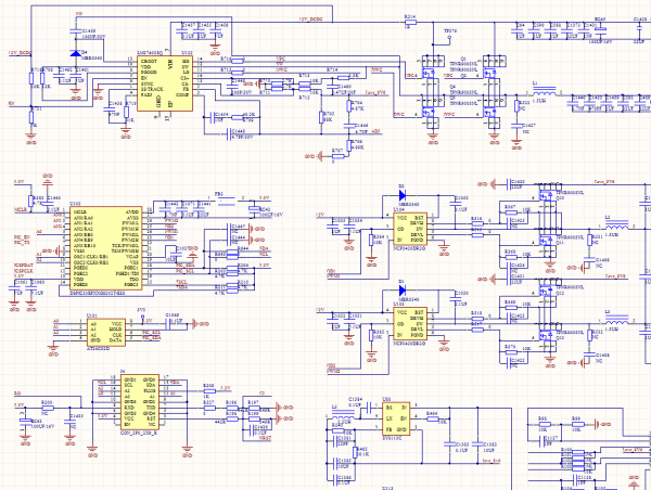
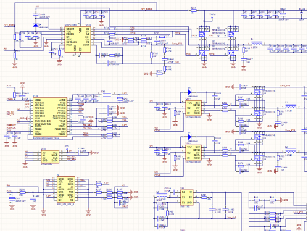
说明:工程文件需要使用Altium Designer 6软件才可以打开。
         原理图:只完成了电源部分的绘制,运算芯片部分未绘制。
         电路板:未绘制

微信图片_20200302110249.png

蚂蚁S9K.rar

493.67 KB, 下载次数: 632

回复

使用道具 举报

您需要登录后才可以回帖 登录 | 注册账户

本版积分规则